Uploaded image for project: 'Subscription Watch'
  1. Subscription Watch
  2. SWATCH-3794

Implement logic to build UUID v5 identifier based on the customer orgID, product tag , and metric id

XMLWordPrintable

    • Icon: Task Task
    • Resolution: Done
    • Icon: Normal Normal
    • Next - API
    • None
    • None
    • None
    • Swatch Lightning Sprint 3

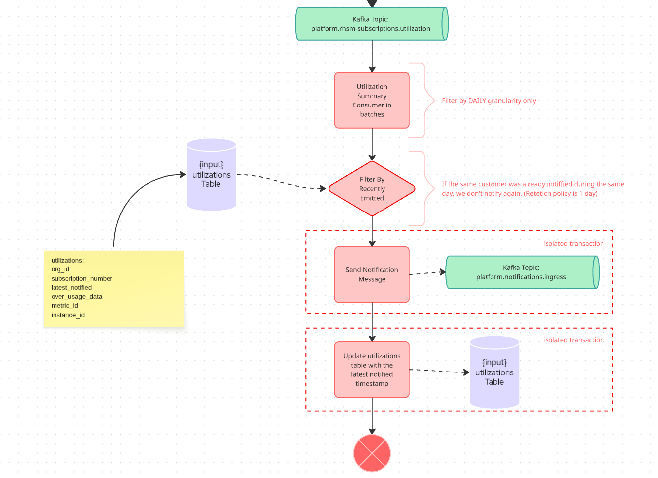
      When sending notifications to the notifications service, we need to build an UUID field to be used in the payload. The notifications service will use this UUID to deduplicate the message and avoid sending notifications for the same customer in a configured time window by the notifications service.

      Acceptance Criteria

      • Build a service (java class / bean) that creates an UUID identified (v5) based on the customer orgID, product tag , and metric id.
      • Add JUnit tests to verify that the UUID is the same when using the same orgID, and different when is another orgID.

              karshah@redhat.com Kartik Shah
              jcarvaja@redhat.com Jose Carvajal Hilario
              Votes:
              0 Vote for this issue
              Watchers:
              3 Start watching this issue

                Created:
                Updated:
                Resolved: