Uploaded image for project: 'Subscription Watch'
  1. Subscription Watch
  2. SWATCH-3241

Verify failover scenarios

XMLWordPrintable

    • Icon: Task Task
    • Resolution: Unresolved
    • Icon: Normal Normal
    • None
    • None
    • swatch-billable-usage
    • None

      There are three failover scenarios we need to verify:

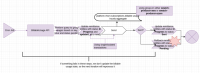
      • Service shutdown before sending usages

      Risk: remittance entities will stay at status “In Progress”
      Action: The daily clean up cronjob will reset these entities to status “Pending” to be processed in the next hourly tick by the hourly aggregation cron job.

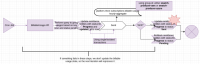
      • Service shutdown after sending usages

      Risk: remittance entities will stay at status “In Progress”
      Two scenarios:
      Producers will handle the previously sent aggregations and the status will be updated to “failed” or “succeeded”
      The daily clean up cronjob will reset these entities to status “Pending” to be re-processed. Possible overbilling customers.
      Action: To avoid overbilling customers, SWATCH producers will ignore messages older than 1 day (checking the updated_at.

      • Service shutdown after failing to send usages

      Risk: remittance entities will stay at status “In Progress”
      Action: The daily clean up cronjob will reset these entities to status “Pending” to be processed in the next tick

        1. Screenshot From 2025-01-21 15-27-25.png
          87 kB
          Jose Carvajal Hilario
        2. Screenshot From 2025-01-21 15-28-02.png
          124 kB
          Jose Carvajal Hilario
        3. Screenshot From 2025-01-21 15-28-56.png
          123 kB
          Jose Carvajal Hilario

              Unassigned Unassigned
              jcarvaja@redhat.com Jose Carvajal Hilario
              Votes:
              0 Vote for this issue
              Watchers:
              2 Start watching this issue

                Created:
                Updated: