-
Bug
-
Resolution: Done
-
Undefined
-
Pipelines 1.18.1
-
1
-
False
-
-
False
-
-
-
ODC Sprint 3274
Description of problem:
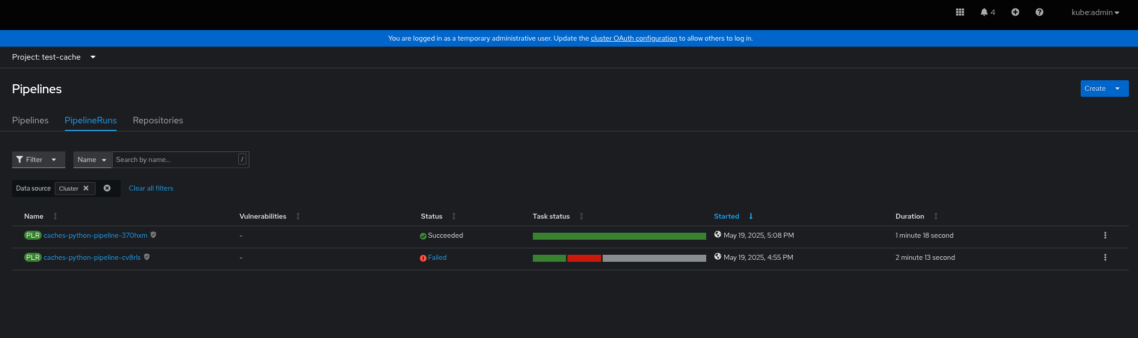
Facing the below type error when starting a pipeline with 1.18.1 build
parameters[3].value must be a `string` type, but the final value was: `[ "\"requirment.txt\"" ]`.
But the param was declared as type array in yaml defenition
- name: cachePatterns
type: array
default: ["**requirment.txt"]
When triggering the pipelinerun with the same yaml file in 1.18, it is working fineSteps to Reproduce
- Install 1.18.1 pipelines operator using index image quay.io/openshift-pipeline/pipelines-index-4.18:1.18
- Create new project and create the below pipeline and sample pvc
https://github.com/openshift-pipelines/release-tests/blob/master/testdata/ecosystem/pipelines/cache-stepactions-python.yaml - Run the pipeline from UI
Actual results:
Getting type error when starting the pipeline

Expected results:
Pipeline should start when triggering from UI.
The same pipeline was working in 1.18
