-
Bug
-
Resolution: Done
-
Undefined
-
None
In the section such as :
Getting information about alerts, silences, and alerting rules from the Administrator perspective
we have the following paragraph:
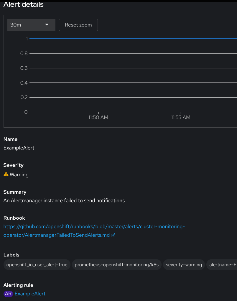
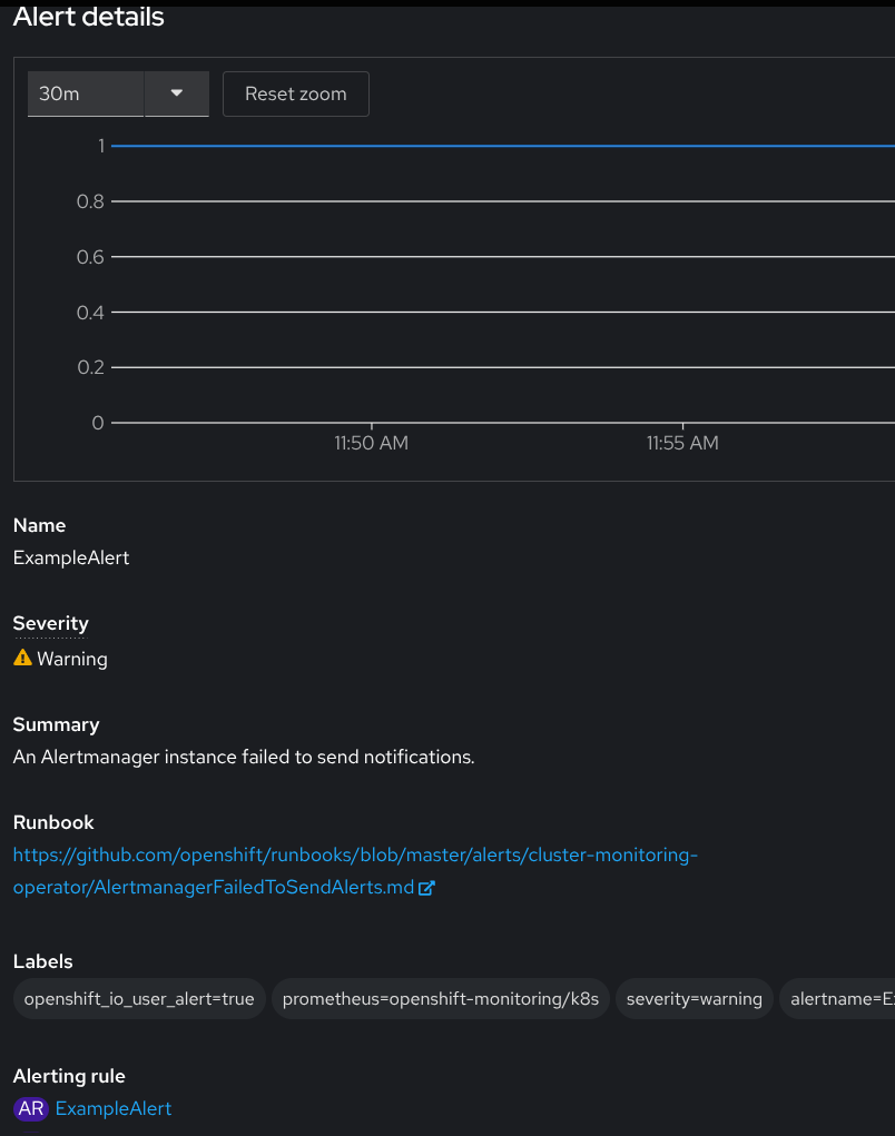
- Click the name of an alert to view its Alert details page. The page includes a graph that illustrates alert time series data. It also provides the following information about the alert:
- A description of the alert
- Messages associated with the alert
- Labels attached to the alert
- A link to its governing alerting rule
- Silences for the alert, if any exist
It would be also beneficial to mention that the users can find runbook URLs there.
Screenshot for context:

- links to
(4 links to)