-
Epic
-
Resolution: Unresolved
-
Normal
-
None
-
None
-
None
-
Enable Auto Release in Konflux
-
To Do
-
Future Sustainability
-
False
-
-
False
-
Not Selected
-
None
-
None
-
None
Epic Goal
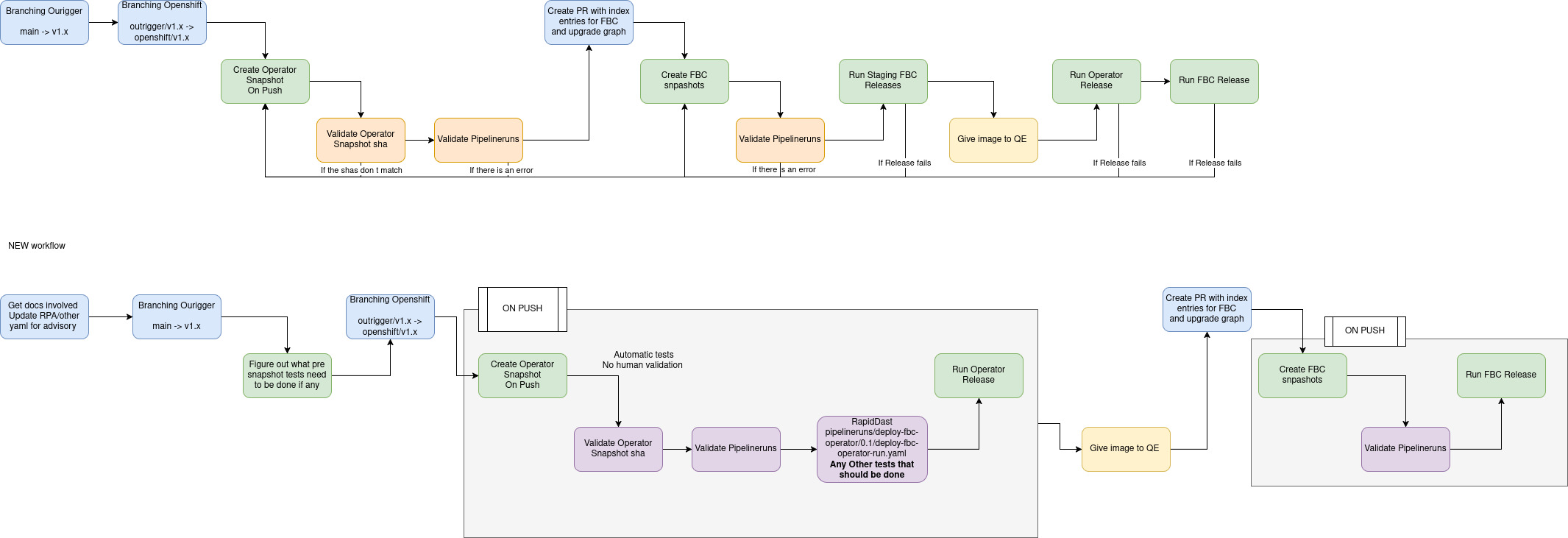
Our current manual release workflow is susceptible to timing issues, frequently resulting in stale snapshots and other konflux errors. These stale artifacts create friction in the pipeline and cause significant delays during the release process.
This Epic aims to speed up the release pipeline by enabling auto-release capabilities for both the Operator and FBC. Additionally, we will integrate mandatory validation steps from QE and ProdSpec to ensure immediate feedback and prevent regression.
Acceptance Criteria
- (Enter a list of Acceptance Criteria unique to the Epic)
- …
Dependencies (internal and external)
1. …
Previous Work (Optional):
1. …
Open questions::
1. …
Done Checklist
- CI - For new features (non-enablement), existing Multi-Arch CI jobs are not broken by the Epic
- Release Enablement: <link to Feature Enablement Presentation>
- DEV - Upstream code and tests merged: <link to meaningful PR orf GitHub Issue>
- DEV - Upstream documentation merged: <link to meaningful PR or GitHub Issue>
- DEV - If the Epic is adding a new stream, downstream build attached to advisory: <link to errata>
- QE - Test plans in Test Plan tracking software (e.g. Polarion, RQM, etc.): <link or reference to the Test Plan>
- QE - Automated tests merged: <link or reference to automated tests>
- QE - QE to verify documentation when testing
- DOC - Downstream documentation merged: <link to meaningful PR>
- All the stories, tasks, sub-tasks and bugs that belong to this epic need to have been completed and indicated by a status of 'Done'.