Uploaded image for project: 'OpenShift Logging'
  1. OpenShift Logging
  2. LOG-4529

observatorium-api error on Alert details for Loki Log based Alerts

XMLWordPrintable

    • Log Storage - Sprint 242

      Description of problem:
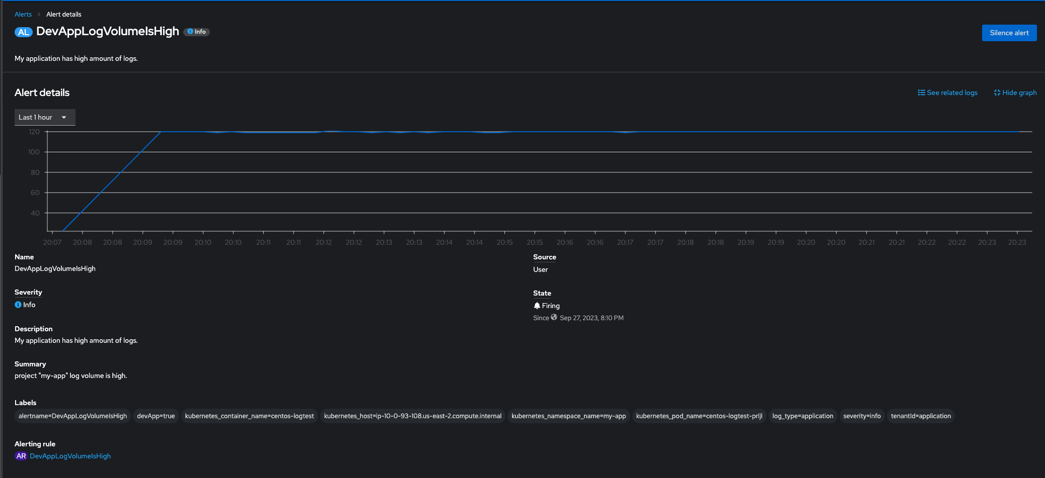
      Alert details page throws below error for Loki Log based alerts on Logging 5.8.0

      {"error":"error extracting selectors from query: syntax error: unexpected GT, expecting CLOSE_PARENTHESIS: 1:62","errorType":"observatorium-api","status":"error"}

      Version: Logging 5.8.0, OCP 4.14

      $ oc get csv -n openshift-logging
      NAME                     DISPLAY                     VERSION   REPLACES   PHASE
      cluster-logging.v5.8.0   Red Hat OpenShift Logging   5.8.0                Succeeded
      loki-operator.v5.8.0     Loki Operator               5.8.0                Succeeded
      $ oc version
      Client Version: 4.12.0-ec.5
      Kustomize Version: v4.5.7
      Server Version: 4.14.0-0.nightly-2023-09-17-080720
      Kubernetes Version: v1.27.4+2c287eb
      

      How reproducible: Always

      Steps to Reproduce:
      1) Forward Logs to default Loki
      2) Create Alerting rule for any tenant (app/infra)
      3) When Alert is firing, Click on alert and see Alert details page

      Actual results: observatorium-api error on Alert Detail page

      Expected results: Alert detail graph should be displayed

      Image: registry.redhat.io/openshift-logging/lokistack-gateway-rhel9@sha256:a421513579dc295bb6dcdd0ee0ced742eba7164c722333159961f5abaca80f79

      Screenshot attached.

              rojacob@redhat.com Robert Jacob
              rhn-support-kbharti Kabir Bharti
              Votes:
              0 Vote for this issue
              Watchers:
              3 Start watching this issue

                Created:
                Updated:
                Resolved: