Uploaded image for project: 'FlightPath'
  1. FlightPath
  2. FLPATH-2911

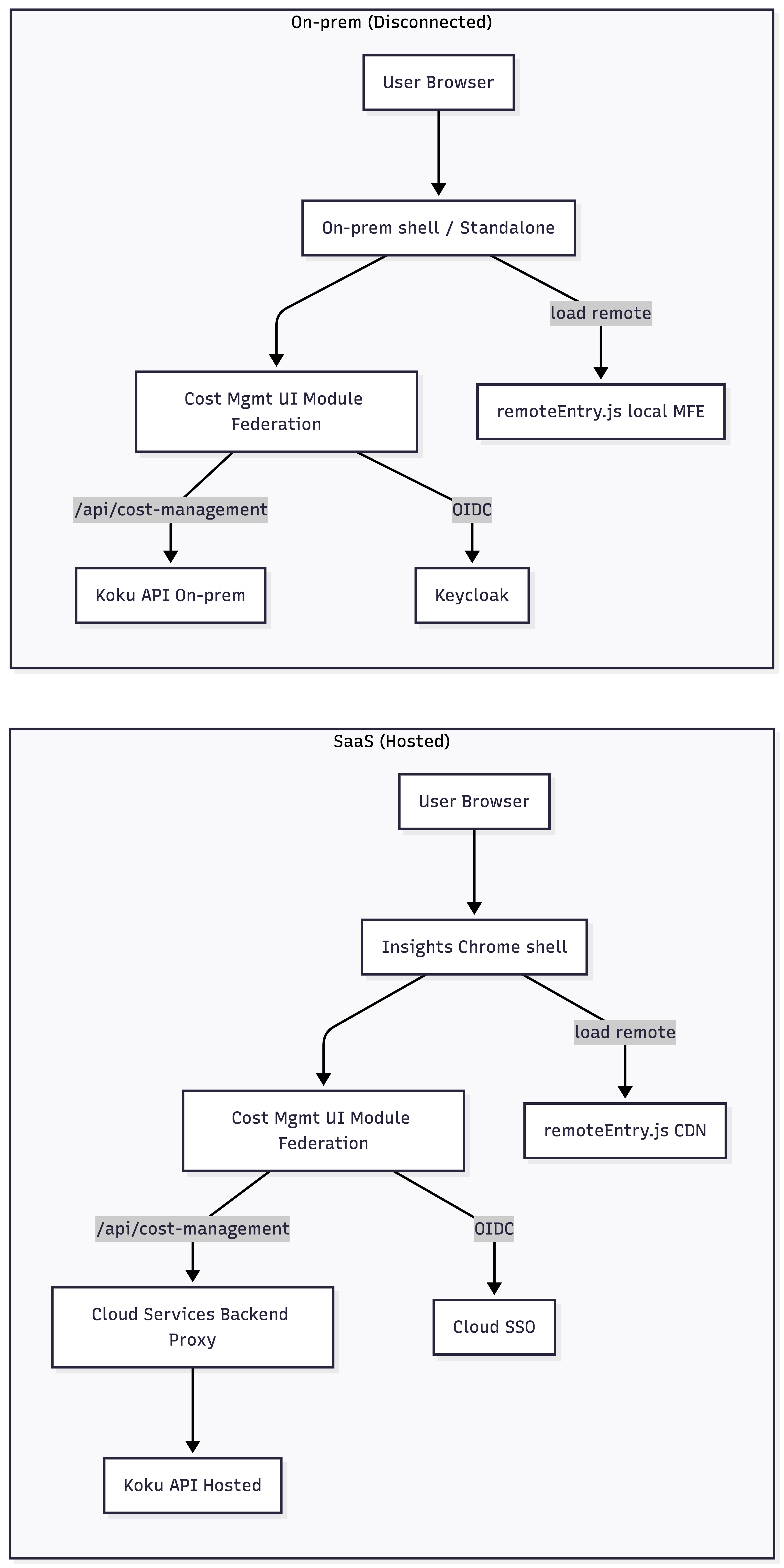
CoP - Add Cost management hccm UI to on-prem

XMLWordPrintable

    • Icon: Epic Epic
    • Resolution: Unresolved
    • Icon: Undefined Undefined
    • None
    • None
    • insights-on-prem
    • None
    • CoP - Cost Management UI
    • False
    • Hide

      None

      Show
      None
    • False
    • FLPATH-2601Cost Management On-Premise (CoP) Migration
    • To Do
    • FLPATH-2601 - Cost Management On-Premise (CoP) Migration
    • 100% To Do, 0% In Progress, 0% Done

            rh-ee-lberkovi Liat Berkovich
            rh-ee-masayag Moti Asayag
            Votes:
            0 Vote for this issue
            Watchers:
            2 Start watching this issue

              Created:
              Updated: