Uploaded image for project: 'Drools'
  1. Drools
  2. DROOLS-4478

[DMN Designer] Decision Service - Models from other vendors are being imported with extra decision services

XMLWordPrintable

    • Icon: Bug Bug
    • Resolution: Done
    • Icon: Major Major
    • None
    • None
    • DMN Editor

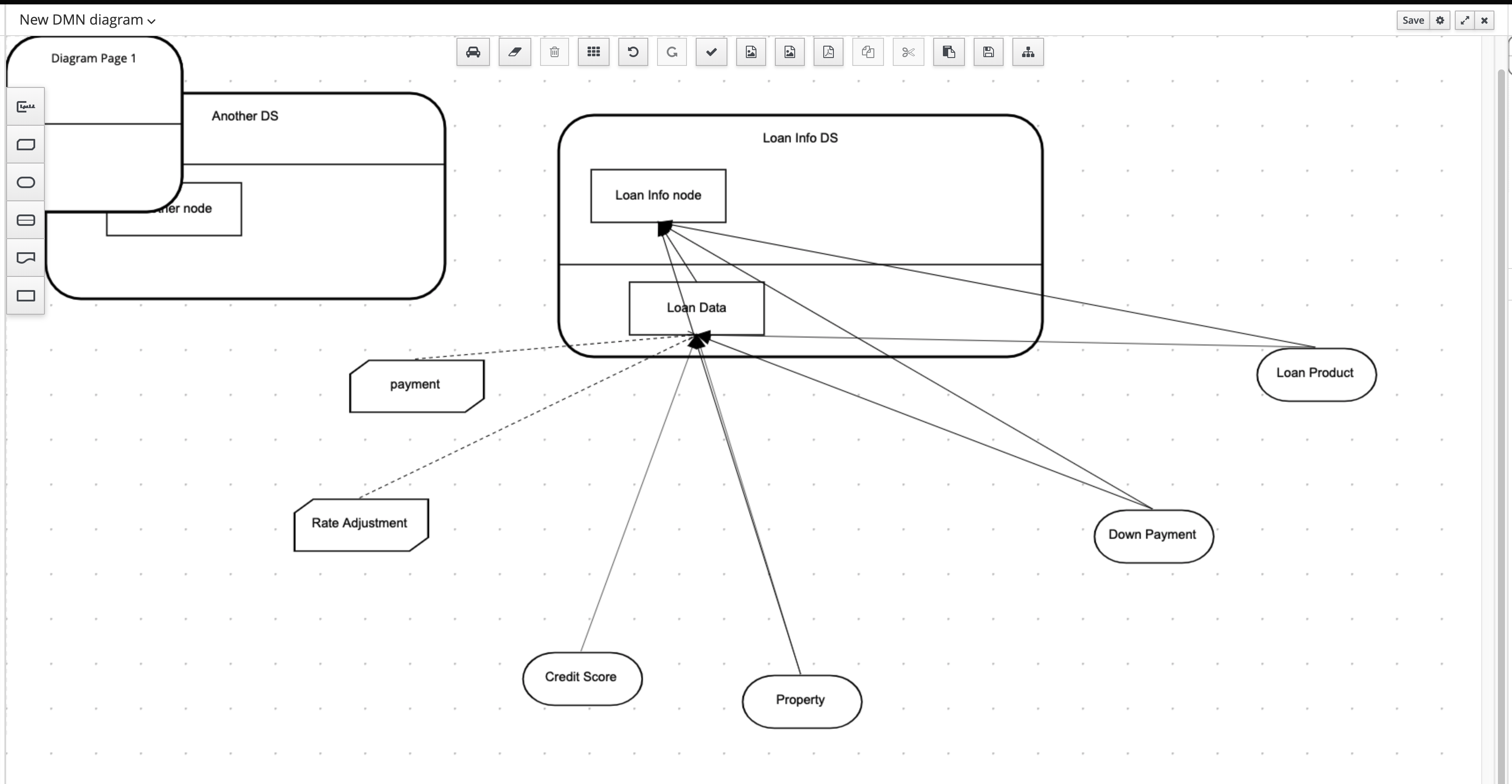
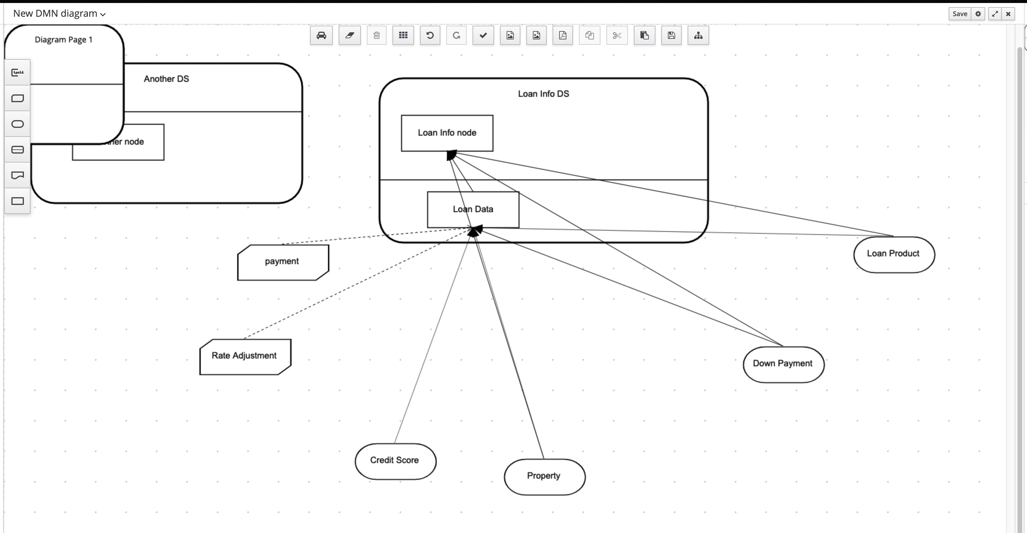
      When users import models from other vendors, an extra decision service is added.

      Actual:

      Expected:
      The node should not be there, since it doesn't have a DMNDI associated with it.

        1. extra-ds.png
          524 kB
          Guilherme Gomes

              dadossan Daniel José dos Santos (Inactive)
              karreiro_ Guilherme Gomes (Inactive)
              Jozef Marko Jozef Marko (Inactive)
              Votes:
              0 Vote for this issue
              Watchers:
              1 Start watching this issue

                Created:
                Updated:
                Resolved: