Uploaded image for project: 'Drools'
  1. Drools
  2. DROOLS-1280

further document state machine, thread-safety and include diagrams

XMLWordPrintable

    • Icon: Enhancement Enhancement
    • Resolution: Done
    • Icon: Minor Minor
    • None
    • None
    • docs
    • None
    • 2019 Week 38-40 (from Sep 16)
    • 3
    • VERIFIED
    • VERIFIED

      Spin-off remaining linked documentation work from DROOLS-1272 for:
      Include docs on state machine and thread safety
      Ensure the N&N section describing state machine and thread-safety is correctly reflected in section of the manual.

      [From sterobin@redhat.com]
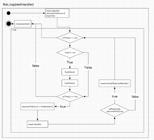
      Confirmed with Mark and Mario that the state machine diagram does not belong in the docs, at least for now. Note from Mark in chat: "all they need to know is 1) there three interacting threads: user, timer and engine 2) we have a state machine based algorithm to efficient co-ordinate those threads and ensure thread safety."

      Attached the state machine diagrams from Mark for future ref, if needed.

        1. fireUntilHalt and fireAllRules.png
          70 kB
          Stetson Robinson
        2. fireLoop.png
          107 kB
          Stetson Robinson
        3. restHandler.png
          90 kB
          Stetson Robinson
        4. waitAndEnter.png
          182 kB
          Stetson Robinson

              sterobin@redhat.com Stetson Robinson (Inactive)
              mmortari@redhat.com Matteo Mortari
              Tibor Zimányi Tibor Zimányi
              Votes:
              0 Vote for this issue
              Watchers:
              3 Start watching this issue

                Created:
                Updated:
                Resolved: